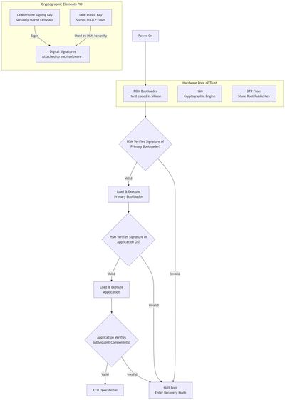
Secure Boot Loaders in Automotive Embedded Systems: An In-Depth AnalysisIntroductionIn the ever-evolving landscape of automotive technology, the integration of advanced electronic systems has significantly enhanced vehicle functionality, safety, and connectivity. However, this complexity also introduces potential security vulnerabilities. Secure boot loaders are pivotal in ensuring the integrity and security of these embedded systems, protecting vehicles from unauthorized software and cyber-attacks.Detailed Functionality of Secure Boot LoadersRoot of Trust Establishment:Hardware-Based Trust Anchor: The root of trust is typically established using a secure element such as a Hardware Security Module (HSM) or a Trusted Platform Module (TPM). This hardware component is inherently secure and forms the foundation of the trust chain.Immutable Boot Code: The initial boot code is often stored in read-only memory (ROM) or a one-time programmable (OTP) memory, ensuring it cannot be altered.Cryptographic Verification Mechanisms:Digital Signatures: Each software component is signed with a private key. The corresponding public key, stored securely within the hardware, is used by the boot loader to verify these signatures.Hash Functions: Secure hash algorithms (e.g., SHA-256) generate unique hashes of software components. These hashes are compared against pre-stored, trusted values to verify integrity.Sequential Verification Process:Layer-by-Layer Authentication: The boot process involves multiple stages, each requiring verification before execution. This includes:Primary Boot Loader (PBL): The initial code executed after the ROM code. It verifies the Secondary Boot Loader (SBL) or directly the operating system.Secondary Boot Loader (SBL): If present, it loads and verifies the operating system kernel and essential drivers.Operating System (OS): The OS kernel and critical system files are authenticated before being loaded into memory.Application Layer: Post-boot applications and middleware are verified to ensure they are secure and trusted.Rollback Protection:Version Management: Secure boot loaders maintain version information to prevent the system from being downgraded to an older, potentially less secure version. This is achieved through version counters or similar mechanisms.Failure Management and Recovery:Recovery Mode: In case of a verification failure, the secure boot loader can enter a recovery mode, allowing the system to either attempt a re-verification, boot into a safe mode, or initiate a secure firmware update.Logging and Alerts: Detailed logs of the boot process and any verification failures are maintained. These logs can be used for diagnostics and sent to a central management system for alerts.Challenges and Technical ConsiderationsPerformance and Efficiency:Optimized Cryptographic Operations: Given the limited computational resources in embedded systems, cryptographic operations must be highly optimized to avoid significant boot delays.Balancing Security and Boot Time: The secure boot process must be efficient to ensure minimal impact on the vehicle’s startup time, maintaining a balance between thorough security checks and performance.Firmware Update Mechanisms:Secure Over-the-Air (OTA) Updates: Implementing secure OTA update mechanisms is critical. The update process must include verification steps to ensure the new firmware is authenticated before installation.Atomic Updates: Ensuring that updates are applied atomically to prevent partial updates, which could leave the system in an inconsistent or vulnerable state.Supply Chain Security:Component Authentication: All hardware and software components must be authenticated, ensuring that they are sourced from trusted suppliers. This includes verifying the integrity of third-party software and hardware components.Interoperability and Standards Compliance:Adhering to Standards: Compliance with industry standards such as AUTOSAR, ISO/SAE 21434, and SAE J3101 is crucial for interoperability and ensuring robust security practices.Custom Security Protocols: While adhering to standards, manufacturers may implement custom security protocols tailored to their specific system requirements and threat models.Case Studies and Practical ApplicationsElectric Vehicles (EVs):Battery Management Systems (BMS): Secure boot loaders ensure the integrity of the BMS firmware, which is critical for safe and efficient battery management.In-Vehicle Infotainment (IVI): Ensures that the IVI systems, which often have internet connectivity, are running authenticated and secure software to prevent remote attacks.Advanced Driver-Assistance Systems (ADAS):Sensor Integration: ADAS relies on data from various sensors. Secure boot ensures that the software processing this data is trusted and has not been tampered with, which is essential for safety-critical operations.Autonomous Driving Systems: For partially or fully autonomous vehicles, secure boot loaders are essential to guarantee that the control algorithms and navigation systems operate with trusted software.Vehicle-to-Everything (V2X) Communication:Secure Communication: Ensures that the V2X communication modules are running authenticated software, which is vital for secure and reliable vehicle-to-vehicle and vehicle-to-infrastructure communications.Future Trends and DevelopmentsEnhanced Cryptographic Techniques:Post-Quantum Cryptography: As quantum computing advances, there is a growing need to adopt post-quantum cryptographic algorithms to future-proof secure boot processes against quantum attacks.Lightweight Cryptography: Development of lightweight cryptographic algorithms tailored for resource-constrained embedded systems to enhance security without compromising performance.AI and Machine Learning Integration:Anomaly Detection: Using AI and machine learning to detect anomalies in the boot process and runtime, enhancing the ability to identify and respond to potential security threats dynamically.Blockchain Technology:Immutable Logs: Utilizing blockchain for maintaining immutable logs of the boot process and firmware updates, ensuring tamper-proof records that can be audited for security compliance.
ConclusionSecure boot loaders are fundamental to the security architecture of modern automotive embedded systems. They ensure that only authenticated and trusted software is executed, protecting vehicles from a wide array of cyber threats. As automotive systems continue to become more sophisticated and connected, the role of secure boot loaders will only become more critical. By adhering to industry standards, leveraging advanced cryptographic techniques, and continuously evolving to meet new threats, secure boot loaders will remain a cornerstone of automotive cybersecurity, ensuring the safety, reliability, and integrity of vehicle operations.



In summary, Secure Boot is a elegant but complex interplay between immutable hardware (HSM, OTP, ROM) and cryptography (PKI, Signatures) to ensure that only software blessed by the OEM can control the vehicle's electronics.

We use cookies to analyze website traffic and optimize your website experience. By accepting our use of cookies, your data will be aggregated with all other user data.